Developer Guide
Acknowledgements
Setting up, getting started
Refer to the guide Setting up and getting started.
Design
.puml files used to create diagrams in this document can be found in the diagrams folder. Refer to the PlantUML Tutorial at se-edu/guides to learn how to create and edit diagrams.
Architecture

The Architecture Diagram given above explains the high-level design of the App.
Given below is a quick overview of main components and how they interact with each other.
Main components of the architecture
Main has two classes called Main and MainApp. It is responsible for,
- At app launch: Initializes the components in the correct sequence, and connects them up with each other.
- At shut down: Shuts down the components and invokes cleanup methods where necessary.
Commons represents a collection of classes used by multiple other components.
The rest of the App consists of four components.
-
UI: The UI of the App. -
Logic: The command executor. -
Model: Holds the data of the App in memory. -
Storage: Reads data from, and writes data to, the hard disk.
How the architecture components interact with each other
The Sequence Diagram below shows how the components interact with each other for the scenario where the user issues the command deleteEmployee 1.

Each of the four main components (also shown in the diagram above),
- defines its API in an
interfacewith the same name as the Component. - implements its functionality using a concrete
{Component Name}Managerclass (which follows the corresponding APIinterfacementioned in the previous point.
For example, the Logic component defines its API in the Logic.java interface and implements its functionality using the LogicManager.java class which follows the Logic interface. Other components interact with a given component through its interface rather than the concrete class (reason: to prevent outside component’s being coupled to the implementation of a component), as illustrated in the (partial) class diagram below.

The sections below give more details of each component.
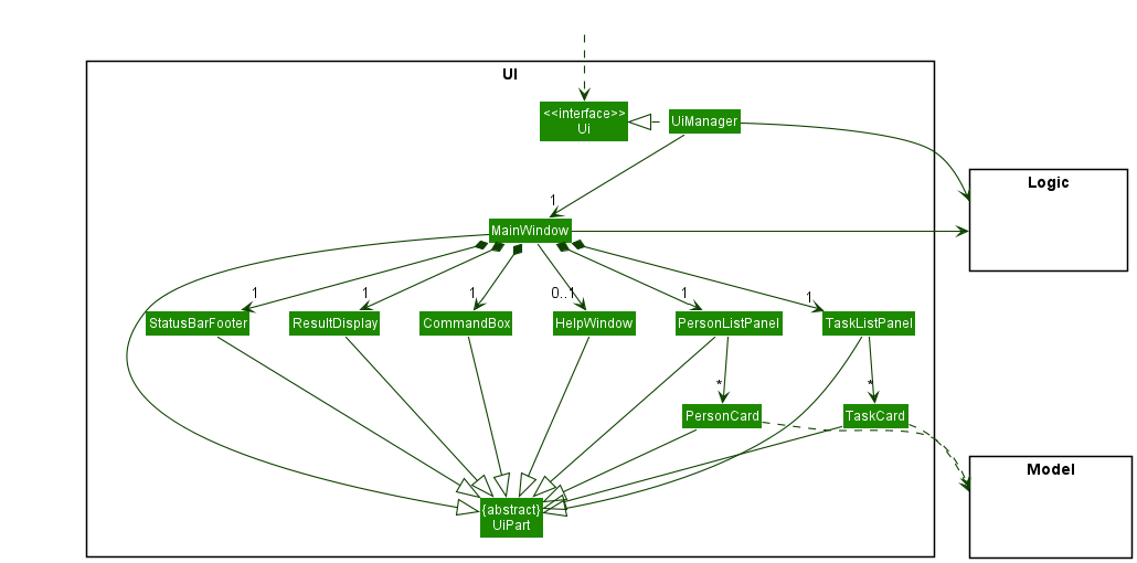
UI component
The API of this component is specified in Ui.java)

The UI consists of a MainWindow that is made up of parts e.g.CommandBox, ResultDisplay, PersonListPanel, TaskListPanel, StatusBarFooter etc. All these, including the MainWindow, inherit from the abstract UiPart class which captures the commonalities between classes that represent parts of the visible GUI.
The UI component uses the JavaFx UI framework. The layout of these UI parts are defined in matching .fxml files that are in the src/main/resources/view folder. For example, the layout of the MainWindow is specified in MainWindow.fxml.
The UI component,
- executes user commands using the
Logiccomponent. - listens for changes to
Modeldata so that the UI can be updated with the modified data. - keeps a reference to the
Logiccomponent, because theUIrelies on theLogicto execute commands. - depends on some classes in the
Modelcomponent, as it displaysTaskobject residing in theModel.
Logic component
API : Logic.java
Here’s a (partial) class diagram of the Logic component:

How the Logic component works:
- When
Logicis called upon to execute a command, it uses theAddressBookParserclass to parse the user command. - This results in a
Commandobject (more precisely, an object of one of its subclasses e.g.,AddTodoTaskCommand) which is executed by theLogicManager. - The command can communicate with the
Modelwhen it is executed (e.g. to add a person). - The result of the command execution is encapsulated as a
CommandResultobject which is returned back fromLogic.
The Sequence Diagram below illustrates the interactions within the Logic component for the execute("deleteTask 1") API call.

DeleteTaskCommandParser should end at the destroy marker (X) but due to a limitation of PlantUML, the lifeline reaches the end of diagram.
Here are the other classes in Logic (omitted from the class diagram above) that are used for parsing a user command:

How the parsing works:
- When called upon to parse a user command, the
AddressBookParserclass creates anXYZCommandParser(XYZis a placeholder for the specific command name e.g.,AddTodoTaskCommandParser) which uses the other classes shown above to parse the user command and create aXYZCommandobject (e.g.,AddTodoTaskCommand) which theAddressBookParserreturns back as aCommandobject. - All
XYZCommandParserclasses (e.g.,AddTodoTaskCommandParser,DeleteTaskCommandParser, …) inherit from theParserinterface so that they can be treated similarly where possible e.g, during testing.
Model component
API : Model.java

The Model component,
- stores the address book data i.e., all
Personobjects (which are contained in aUniquePersonListobject). - stores the task list data i.e., all
Taskobjects (which are contained in aUniqueTaskListobject). - stores the currently ‘selected’
Personobjects (e.g., results of a search query) as a separate filtered list which is exposed to outsiders as an unmodifiableObservableList<Person>that can be ‘observed’ e.g. the UI can be bound to this list so that the UI automatically updates when the data in the list change. - stores the currently ‘selected’
Taskobjects (e.g., results of a search query) as a separate filtered list which is exposed to outsiders as an unmodifiableObservableList<Task>that can be ‘observed’ e.g. the UI can be bound to this list so that the UI automatically updates when the data in the list change. - stores a
UserPrefobject that represents the user’s preferences. This is exposed to the outside as aReadOnlyUserPrefobjects. - does not depend on any of the other three components (as the
Modelrepresents data entities of the domain, they should make sense on their own without depending on other components)
Tag list in the TaskList, which Task references. This allows TaskList to only require one Tag object per unique tag, instead of each Task needing their own Tag objects.
Storage component
API : Storage.java

The Storage component,
- can save both address book data and user preference data in json format, and read them back into corresponding objects.
- inherits from both
AddressBookStorageandUserPrefStorage, which means it can be treated as either one (if only the functionality of only one is needed). - depends on some classes in the
Modelcomponent (because theStoragecomponent’s job is to save/retrieve objects that belong to theModel) -
JsonAddressBookStoragehas aJsonSerializableAddressBook, which haveJsonAdaptedPersonandJsonAdaptedTaskto store and load both Persons and Tasks.
Common classes
Classes used by multiple components are in the manageezpz.commons package.
Implementation
This section describes some noteworthy details on how certain features are implemented.
Task Components
- Added Classes into the model Component to encapsulate a Task.
Implementation

A Task,
- is stored in
uniqueTaskListof the Model - can be represented by a
Todo,Event, orDeadline
A Task contains the following attributes,
- a
Description, which represent the details of the Task - a
Date, which represent the day, month and year as specified by a number of the Task - a
Time, which represent the period during the Task exists or happens - can be assigned/Tagged to multiple different
Person - a type, to differentiate between the different types of task
- can be marked/unmarked based on whether the task is done or not.
- can be assigned to a single
Prioritysuch as “NONE”, “LOW”, “MEDIUM” or “HIGH”
Design considerations:
Aspect: How the components within Task are added or changed
-
Current Choice: Attributes within
Taskare immutable, meaning that if there is an attribute that has to be edited, a new Task object has to be created.- Pros: Concept of Immutability is met, making the code less prone to bugs as all components of an Task object are fixed
- Cons: Less flexible, more steps needed in editing Task objects
- Alternative 1: Allow certain components within Task, like Time and Date to be mutable
- Pros: Less overhead as fewer objects are created
- Cons: Prone to error as a Component might not be correctly changed
Task Adding feature
What is Task Adding feature about?
The Add Task mechanism is facilitated by AddressBook. This feature enhances AddressBook by allowing to store not only Person, but also Task. This is stored internally as a UniquePersonList and UniqueTaskList. Additionally, the feature implements the following operations:
-
AddressBook#addTodo(Todo)— Adds theTodoTask toUniqueTaskList -
AddressBook#addDeadline(Deadline)— Adds theDeadlineTask toUniqueTaskList -
AddressBook#addEvent(Event)— Adds theEventTask toUniqueTaskList
For the command, the feature extends command, and is implemented as such:
addTodo desc/TASK_DESCRIPTIONaddDeadline desc/TASK_DESCRIPTION by/DATE TIMEaddEvent desc/TASK_DESCRIPTION at/DATE START_TIME END_TIME
Implementation Flow of Task Adding feature
Given below is an example usage scenario and how the Task Adding mechanism behaves at each step.
Note: ManageEZPZ comes with preloaded data, and can be started on a fresh state with the clear command.
Step 1. The user launches the application for the first time. ManageEZPZ will be initialized with the preloaded data.
Step 2. The user executes addTodo desc/Watch Netflix with Mum command to create a new Todo Task.

Design considerations:
- The Task adding commands are straight-to-the-point and efficient for users to add Tasks to ManageEZPZ.
- The prefixes allow users to understand what the different types of Task need in order to be created.
UML Diagram for Adding Todo Task
The following activity diagram summarizes what happens when a user executes a new addTodo command:

Task Marking feature
What is Task Marking feature about?
The Mark Task mechanism is facilitated by AddressBook. This feature allows the user to mark a task as done.
For the command, the feature extends command, and is implemented as such:
markTask INDEX
Implementation Flow of Task Marking feature
Given below is an example usage scenario and how the Mark Task mechanism behaves at each step.
Step 1. The user lists all the task by listing the task with the ‘list’ command.
Step 2. The user executes markTask 3 command to mark the task Meeting with Client as done.

Design considerations
- The user is able to mark a task as done through the index number specified in the list view.
UML Diagram for Task Marking

Task Unmarking feature
What is Task Unmarking feature about?
The Unmark Task mechanism is facilitated by AddressBook. This feature allows the user to unmark a task, which changes the status back to not done.
For the command, the feature extends command, and is implemented as such:
unmarkTask INDEX
Implementation Flow of Task Unmarking feature
Given below is an example usage scenario and how the Unmark Task mechanism behaves at each step.
Step 1. The user lists all the task by listing the task with the ‘list’ command.
Step 2. The user executes unmark 3 command to unmark the task Meeting with Client, which changes the status back to not done.

Design considerations
- The user is able to unmark a task, which changes the status back to not done through the index number specified in the list view.
UML Diagram for Task Unmarking

Task Deleting feature
What is Task Deleting feature about?
The Delete Task mechanism is facilitated by AddressBook. This feature allows the user to delete a task.
For the command, the feature extends command, and is implemented as such:
deleteTask INDEX
Implementation Flow of Task Deleting feature
Given below is an example usage scenario and how the Delete Task mechanism behaves at each step.
Step 1. The user lists all the task by listing the task with the ‘list’ command.
Step 2. The user executes deleteTask 3 command to delete the task Meeting with Client.

Design considerations
- The user is able to delete a task as through the index number specified in the list view.
UML Diagram for Task Deleting

Editing details of a task
The edit mechanism is facilitated by EditTaskCommandParser and EditTaskCommand.
EditTaskCommandParser.parse() - parses the input by the user and returns a EditTaskCommand object.
EditTaskCommand.execute() - creates a new Task object based on the parsed user input and calls Model.setTask()
to replace the old Task object with the new Task object.
The command is as follows: editTask [TASK_INDEX] desc/ [DESC] at/ [TIME] date/ [DATE]
- [TASK_INDEX] must not be empty.
- At least one of [DESC], [TIME] and [DATE] should not be empty.
- desc/ [DESC], at/ [TIME] or date/ [DATE] may be omitted but all of them cannot be omitted at the same time.
Below is a sequence diagram of the editing of a task.

Step 1. The user executes a editTask 1 desc/ eat to edit the 1st task in the address book. The editTask command
in AddressBookParser calls EditTaskCommandParser.parse()
and parses the task index which is given as 1 and the task description that the
user wants to edit his task with is parsed as a String with value eat.
If either the description or the date or time was not provided by the user, then the default value
would be an empty String. Otherwise, it would be parsed as a String with value provided by the user.
It is not the responsibility of EditTaskCommandParser.parse() to ensure that the input provided by the user is valid.
It will however ensure that a Task index is provided and
at least the description or date or time has a corresponding value.
Step 2.
In LogicManager, EditTaskCommand.execute() is called. This EditTaskCommand object is the one that was returned
by EditTaskCommandParser.parse(). Within the execute() method, there are 3 cases to consider.
- The task is of type Todo.
- The task is of type Deadline.
- The task is of type Event.
Each case is being handled separately by its corresponding handler method.
In general, what each handler method will do is to ensure that the input provided
by the user is valid and if so, create a new Task object with the given input and
call model.setTask() to replace the old Task object
with the new Task object. If there are some input which is not provided, then the default value would be the
same value as the old Task object. If any input is not valid, a ParseException is thrown.
For editTask 1 desc/ eat, in step 1, we have obtained the task index which is given as 1.
Using model.getFilteredTaskList().get(index) we obtain a copy of the task that the user wants to edit.
Next, depending on what type the obtained task is, the corresponding handler method is called.
If the task is of type Todo, then the handler method will create a new Todo object with the description value as
“eat”, call model.setTask() and return a CommandResult showing that the update has been successful.
If the task is of type Deadline, then the handler method will create a new Deadline object with the description
value as “eat”, and the date and time values set to be the same
values from the copy obtained using model.getFilteredTaskList().get(index). Then, model.setTask() is called and
return a CommandResult showing that the update has been successful.
If the task is of type Event, then the handler method will create a new Event object with the description
value as “eat”, and the date and time values set to be the same
value from the copy obtained using model.getFilteredTaskList().get(index). Then, model.setTask() is called and
return a CommandResult showing that the update has been successful.
Note: For the Event type, a String value with two time values corresponding to be the start and end time separated with an empty space must be provided. Other than the time values being valid, the range between the start and end time must be valid as well. For example, 1700 2000 is valid while 2000 1700 is not.
Finding tasks and employees features
All about this feature
The feature for finding task and employee uses the following two commands:
-
findTask: Find tasks -
findEmployee: Finds employees
findEmployee improves on the find feature in AB3 where instead on finding persons (on in the case of our project
manageezpz, we now refer persons as employees) based only on their names, we can also find employees based their other
two properties, phone number and email.
findTask similarly searches tasks based on any of their attributes (as stated in the task implementation)
stated by the user.
Design of the find feature
The find feature utilizes mainly the following classes:
- Parser:
- Check whether the attributes for either task and employees as entered by the user are valid as stated in the
TaskandPerson(class to represent employee) respectively. - The first class when user enters
findTask/findEmployee. - Parser will first check if at least one attribute is entered.
- After which, it will check whether the attributes entered are valid as implemented in the
TaskandPersonmethod. - If the user fails to enter any of the attributes, or enters an invalid attribute, the Parser class will collate all the mistakes the user has made as error messages, and it will be shown to the user.
- Otherwise, the parser will create a predicate by indicating all attributes entered by the user and setting attributes not specified by the user as null (use optional parameter if the programming language used permits).
- The parser class will then return a command class, using the predicate as the argument.
-
FindTaskCommandParserfor findTask andFindEmployeeCommandParserfor findEmployee
- Check whether the attributes for either task and employees as entered by the user are valid as stated in the
- Command:
- Executes command by showing all tasks/employee based on the attributes specified by the user.
-
FindTaskCommandfor findTask andFindEmployeeCommandfor findEmployee
- Predicate:
- The parser class creates this predicate which will be used to filter tasks/employees based on the attributes given.
- If the attribute is set to null, it will default to true, otherwise, the predicate will check whether the task/employee has these attributes.
- The results from the attributes (or true if not specified) are and together to produce the result from the predicate.
-
TaskMultiplePredicatefor filtering task andPersonMultiplePredicatefor filtering employees.
Implementation flow for the find task/employee feature
Given below is the implementation of the find task command when the user enters findTask todo/
- The user input will be sent to
FindTaskCommandParser -
FindTaskCommandParserwill note down that the task type to search. - Since the inputs that the user entered is valid, the parser will create a
TaskMultiplePredicatetask typetodowhile setting the rest of the attributes tonull. - The attribute will be used as the argument to create the
FindTaskCommand - When the
FindTaskCommandexecutes, the predicate will be sent to theModelManagerto filter out tasks that satisfy the predicate.

The expected result for findTask todo/
The UML Sequence diagram for findTask todo/
Design Consideration
- Allow usage of multiple attributes as search term to filter out tasks/employee that has the specified attributes.
- Useful for finding tasks based on priority and whether it is marked or not.
UML Diagram for finding task/employee

Tagging Task to Employee feature
What is Tagging Task to Employee feature about?
The Tag Task mechanism is facilitated by AddressBook.
This feature enhances AddressBook by allowing users to assign multiple Person to a Task. Additionally, the feature implements the following operations:
-
AddressBook#tagTask(Task,Person)— AssignPersontoTask -
AddressBook#untagTask(Task,Person)— Deallocate thePersonfromTask
For the command, the feature extends command, and is implemented as such:
tagTask INDEX name/PERSON_NAMEuntagTask INDEX name/PERSON_NAME
Implementation Flow of Tagging Task to Employee feature
Given below is an example usage scenario and how the Tagging Task to Employee mechanism behaves at each step.
Note: ManageEZPZ comes with preloaded data, and can be started on a fresh state with the clear command.
Step 1. The user launches the application for the first time. ManageEZPZ will be initialized with the preloaded data.
Step 2. The user executes tagTask 7 n/Alex Yeoh command to assign Alex Yeoh to the 7th Task.

Design considerations:
- The Tagging commands are efficient for users to assign a
Personto be in-charge of aTask. - The Prefix allow users to simply input the name of the
Personfrom ManageEZPZ. - Users will be able to see the
Taskassigned toPersonimmediately after tagging.
UML Diagram for tagTask Command
The following activity diagram summarizes what happens when a user executes a new tagTask command:

Documentation, logging, testing, configuration, dev-ops
Appendix: Requirements
Product scope
Target user profile:
- Company Managers/Supervisors wants to keep track of all the tasks given to their subordinates
- They need to assign tasks to their subordinates as well
- Prefers typing commands instead of clicking buttons
- Needs a local database to store all tasks
Value proposition:
- An application to show all the tasks assigned to the employees
- Tasks should be assigned to the employees as well
- Commands are typed using command lines
- All tasks created are stored in the local database
User stories
Priorities: High (must have) - * * *, Medium (nice to have) - * *, Low (unlikely to have) - *
| Priority | As a … | I want to … | So that I can… |
|---|---|---|---|
* * * |
user | add a task to the database | better organise my time |
* * * |
user | delete a task from the database | better organise my list |
* * * |
user | view all my tasks | have a better picture of my schedule |
* * * |
user | able to edit a task | update any details |
* * * |
user | able to view my tasks for the day (i.e. today) | better manage my time |
* * * |
user | able to view the tasks for the week | have a better picture of my schedule for the week |
* * * |
user | view the tasks on a specific day | plan for that day ahead |
* * |
CEO or manager | have the flexibility to reschedule tasks that are assigned to any employee | better manage the manpower and deadlines |
* * |
manager | retrieve the list of tasks allocated with an employee | allow myself to have an overview of the employee’s workload. |
* * |
new user | have a more beginner-friendly user guide | learn more about the product |
Use cases
Definition:
- For all use cases below, the System is
ManageEZPZand the Actor is theUser, unless specified otherwise.- More specifically, the
Userare Supervisors and Managers.
Guarantees:
- For any use cases below that changes any data, ManageEZPZ will guarantee that the data is updated and saved. **
Use Case 1 - Add Task
MSS
- User starts up ManageEZPZ
- User uses the appropriate command to add Task.
-
ManageEZPZ adds the task & confirms with a successful message that the task is added.
Use case ends.
Extensions
- 2a. User uses one of the three
addcommands:-
2a1. User uses
addTodocommandUse case resumes from step 3.
-
2a2. User uses
addDeadlinecommandUse case resumes from step 3.
-
2a3. User uses
addEventcommandUse case resumes from step 3.
-
-
2b. User uses Add Task Commands with the wrong syntax
-
2b1. ManageEZPZ sends an error message to User, indicating the format for adding Task is incorrect, attached with the correct syntax format.
Use case ends.
-
Use Case 2 - Delete Task
Guarantees: Deletion of any Task will also result in the removal of any Employee association that the Task has.
MSS
- User starts up ManageEZPZ
- User uses the appropriate command to delete a Task
-
ManageEZPZ deletes the Task & confirms with a successful message that the Task is deleted.
Use case ends.
Extensions
- 2a. ManageEZPZ detects an error in the entered data. (Invalid index)
-
2a1. ManageEZPZ sends an error message to User, indicating the Index used for the delete command is incorrect, attached with the correct syntax format.
Use case ends.
-
Use Case 3 - List Tasks
MSS
- User starts up ManageEZPZ
- User enters the command to list Tasks.
-
ManageEZPZ displays the all Tasks.
Use case ends.
Extensions
- 2a. User uses list Task commands with the wrong syntax.
-
2a1. ManageEZPZ sends an error message to User, that the list command is incorrect, attached with the correct syntax format.
Use case ends.
-
Use Case 4 - Mark Tasks
Preconditions: User is currently using ManageEZPZ.
MSS
- User enters the command to view Tasks.
- ManageEZPZ displays the Tasks.
- User wants to mark a Task as finished, enters command to mark Task.
-
ManageEZPZ marks the Task & confirms with a successful message that the task is marked
Use case ends.
Extensions
-
3a. ManageEZPZ detects an error in the entered data. (Invalid Index)
-
3a1. ManageEZPZ sends an error message to User, indicating the Index used for the Mark command is incorrect, attached with the correct syntax format.
Use Case ends.
-
Use Case 5 - Unmark Tasks
Preconditions: User is currently using ManageEZPZ.
MSS
- User enters the command to view Tasks.
- ManageEZPZ displays the Tasks.
- User realises that Task is marked as done, but is actually not done.
- User enters command to unmark Task for the specific Task Number.
-
ManageEZPZ unmarks the Task & confirms with a successful message that the task is unmarked.
Use case ends.
Extensions
-
4a. ManageEZPZ detects an error in the entered data. (Invalid Index)
-
4a1. ManageEZPZ sends an error message to User, indicating the Index used for the unmark command is incorrect, attached with the correct syntax format.
Use Case ends.
-
Use Case 6 - Find Tasks
MSS
- User starts up ManageEZPZ
- User enters the command to find Tasks.
-
ManageEZPZ displays the Task(s) which matches the search keyword.
Use case ends.
Extensions
-
2a. User uses one of the three Find Task commands:
- 2a1. User uses any of the
findTaskcommand:findTask todo/findTask deadline/findTask event/- With or without the Task type above, the User wants to also get a more
filtered search result, User then adds these prefixes as additional
search terms:
-
desc/for Description search. -
date/for Date search. -
priority/for Priority search. -
assignees/for Assignees search. -
isMarked/for finished Tasks Search.
-
Use case resumes from step 3.
- 2a1. User uses any of the
-
2b. User uses find Task commands with the wrong syntax
-
2b1. ManageEZPZ sends an error message to User, indicating syntax used for the find Task command is incorrect, attached with the correct syntax format.
Use Case ends.
-
Use Case 7 - Edit Tasks
MSS
- User starts up ManageEZPZ
- User enters the command to list Tasks.
- User realizes that some Tasks have the wrong information.
- User enters the command to edit the Task(s).
-
ManageEZPZ sends a message to the User indicating that the edit has been successful.
Use case ends.
Extensions
- 4a. User selects a combination of prefixes to edit:
-
desc/to edit the Description. -
at/to edit the Time. -
date/to edit the Date.
Use case resumes from step 5.
-
-
4b. User uses edit Task commands with the wrong syntax
-
4b1. ManageEZPZ sends an error message to User, indicating syntax used for the edit Task command is incorrect, attached with the correct syntax format.
Use Case ends.
-
-
4c. User uses edit Task commands with prefix declared but no input value afterwards
-
4c1. ManageEZPZ sends an error message to User, indicating that User must input a value after a prefix.
Use Case ends.
-
Use Case 8 - Add Employee
Preconditions: User is currently using ManageEZPZ.
MSS
- User wants to add a new Employee, enters command to add Employee.
-
ManageEZPZ adds the Employee & confirms with a successful message that the Employee is added to ManageEZPZ.
Use case ends.
Extensions
-
1a. ManageEZPZ detects an error in the entered data.
-
1a1. ManageEZPZ sends an error message to User, indicating the format for the add Employee command is incorrect, attached with the correct syntax format.
Use Case ends.
-
Use Case 9 - Deleting Employee
Preconditions: User is currently using ManageEZPZ.
Guarantees: Deletion of any Employee will also result in the removal of the Employee from the Task(s) that the Employee has been assigned to.
MSS
- User wants to delete an existing Employee, enters command to delete Employee.
-
ManageEZPZ deletes the Employee and sends a confirmation message that the deletion has been successful.
Use case ends.
Extensions
-
1a. ManageEZPZ detects an error in the entered data.
- 1a1. ManageEZPZ sends an error message to User, indicating the format for delete Employee command is incorrect, attached with the correct syntax format.
Use Case ends.
Use Case 10 - Tagging Employee to Task
Preconditions: User is currently using ManageEZPZ.
MSS
- User enters the command to tag an Employee to a Task.
-
ManageEZPZ assigns the Employee to the Task, and sends a confirmation message to the User that the Employee has been assigned.
Use case ends.
Extensions
-
1a. ManageEZPZ detects an error in the entered data.
- 1a1. ManageEZPZ sends an error message to User, indicating the format for the tag Employee to Task command is incorrect, attached with the correct syntax format.
- 1a2. ManageEZPZ detects that supplied Task Index is not in the Task List, indicating to the User to enter a valid Task number.
-
1a3. ManageEZPZ detects that Name of Employee is not in the database, indicating to the User to enter a valid Employee Name.
Use Case ends.
Use Case 11 - Tagging Priority to Tasks
Preconditions: User is currently using ManageEZPZ.
MSS
- User enters the command to Tag a Priority to a Task.
-
ManageEZPZ tags the appropriate Priority to the Task, and sends a confirmation message to the Priority has been assigned to the Task.
Use case ends.
Extensions
-
1a. ManageEZPZ detects an error in the entered data.
- 1a1. ManageEZPZ sends an error message to User, indicating the format for the add Employee command is incorrect, attached with the correct syntax format.
- 1a2. ManageEZPZ detects that supplied Task Index is not in the Task List, indicating to the User to enter a valid Task number.
-
1a3. ManageEZPZ detects that an invalid Priority that is not one of the four: None, Low, Medium, High. ManageEZPZ reminds the User to use a valid Priority.
Use Case ends.
Use Case 12 - Deleting all Entries in ManageEZPZ
Preconditions: User is currently using ManageEZPZ.
MSS
- User enters the command to clear ManageEZPZ.
-
ManageEZPZ clears all Employee and Task data, sending a confirmation message that ManageEZPZ entries are cleared.
Use case ends.
Use Case 13 - Exit ManageEZPZ
Preconditions: User is currently using ManageEZPZ.
MSS
- User enters a command to exit ManageEZPZ.
-
ManageEZPZ saves all changes to disk and closes.
Use case ends.
Non-Functional Requirements
Technical Requirements
- ManageEZPZ should be able to run on any mainstream OS as long as it has Java
11or above installed. - ManageEZPZ should work on both 32-bit and 64-bit environments.
- ManageEZPZ should be able to store and retrieve task data from File.
- ManageEZPZ must occupy as little storage as possible.
- ManageEZPZ should be backward compatible with data produced by earlier versions of itself.
Performance Requirements
- ManageEZPZ should respond within two seconds for any queries.
- ManageEZPZ should be closed/terminated within 2 seconds.
- ManageEZPZ should work well under both normal and high workloads.
- ManageEZPZ should be scalable.
- ManageEZPZ should be able to load huge amounts of data in a short amount of time.
Quality Requirements
- ManageEZPZ should be easy to use by a novice.
- ManageEZPZ should be in English.
- The UI and fonts used in ManageEZPZ should be big enough for senior managers/supervisors.
Process Requirements
- ManageEZPZ is expected to adhere to a schedule that delivers a feature set every 2 weeks.
- Updates to ManageEZPZ should be able to roll out to existing clients remotely.
Other Noteworthy Points
- ManageEZPZ should not be used to support management of illegal activities.
Glossary
| Terms | Meaning |
|---|---|
| Mainstream OS | Windows, Linux, Unix, OS-X |
| Users | Applies to both managers or supervisors |
| command | A message sent as an input from User, that coincides with our Command List |
| Person | An employee |
Appendix: Instructions for manual testing
Given below are instructions to test the app manually.
Launch and shutdown
- Test case : Initial launch
- Download the jar file and copy into an empty folder
- Double-click the jar file
Expected: Shows the GUI with a set of sample Employees and Tasks. The window size may not be optimum.
- Test case : Saving window preferences
- Resize the window to an optimum size. Move the window to a different location. Close the window.
- Re-launch the app by double-clicking the jar file.
Expected: The most recent window size and location is retained.
- Test case : Shutdown
-
Click the cross button at top right side of window for WindowsOS, and top left side of window for MacOS.
-
Type
exitcommand in the command box in GUI. Expected: The programs stops executing and closes.
-
Adding an employee
-
Adding an employee while all employees are being shown
-
Prerequisites: List all employee using the
listEmployeecommand. Multiple employees in the list. -
Test case:
addEmployee n/Peter Tan p/97852145 e/PeterTan@gmail.com
Expected: A newEmployeeis added to the end of the list. Details of the newly addedDeadlineshown in the status message. GUI immediately updates to show the newly addedEmployee. -
Test case:
addEmployee n/Peter Tan
Expected: No employee is added. Error details shown in the status message. GUI remains the same. -
Other incorrect delete commands to try:
addEmployee p/98451254,addEmployee e/PeterTan@gmail.com,addEmployee n/Peter p/85245127
Expected: Similar to previous.
-
Listing all employees
- List down all employees
- Prerequisites: Filter employees using
findEmployeecommand. - Test Case:
listEmployee
Expected: Shows all the employees in ManageEZPZ
- Prerequisites: Filter employees using
Finding employees
-
Find employees with the given predicate
-
Prerequisites: List all employees using the
listEmployeecommand. -
Test case:
findEmployee
Expected: Error showing that at least an option is needed. -
Valid test cases to try:
findEmployee n/Alice,findEmployee p/999,...(So long as the task attribute are valid)
Expected: All employees with the specified attributes will be listed. -
Other invalid test cases to try:
findEmployee someOtherPrefix/,findEmployee n/Jame$,...(So long as the attribute are invalid)
Expected: Error showing which attributes are entered wrongly.
-
Deleting an employee
-
Deleting an employee while all employee are being shown
-
Prerequisites: List all employee using the
listEmployeecommand. Multiple employees in the list. -
Test case:
deleteEmployee 1
Expected: First employee is deleted from the list. Details of the deleted employee shown in the status message. GUI immediately updates to show the employee is deleted. -
Test case:
deleteEmployee 0
Expected: No employee is deleted. Error details shown in the status message. GUI remains the same. -
Other incorrect delete commands to try:
deleteEmployee,deleteEmployee x,...(where x is larger than the list size)
Expected: Similar to previous.
-
Adding a Task (Deadline)
- Adding a
Deadline -
Prerequisites: None.
- Test case : Adding a valid deadline
- Command:
addDeadline desc/Testing by/2020-08-08 1800
Expected: A newDeadlineis added to the end of the list. Details of the newly addedDeadlineshown in the status message. GUI immediately updates to show the newly addedDeadline.
- Command:
- Test case : invalid date
- Command:
addDeadline desc/Testing by/0000-14-08 1800
Expected: Nodeadlineis added. Error details shown in the status message. GUI stays the same.
- Command:
- Test case : invalid time
- Command:
addDeadline desc/Testing by/2020-12-08 6000
Expected: Nodeadlineis added. Error details shown in the status message. GUI stays the same.
- Command:
- Other incorrect addDeadline commands to try:
addDeadline desc/,addDeadline desc/Testing by/
Expected: Similar to previous.
Listing all tasks
- List down all tasks
- Prerequisites: Filter tasks using
findTaskcommand. - Test Case:
listTask
Expected: Shows all the tasks in ManageEZPZ
- Prerequisites: Filter tasks using
Finding tasks
- Prerequisites: None, but if the task list is empty, all searches will lead to no results.
- List all task using the
listTaskcommand. - Test case : Find by a single keyword.
- Command
findTask todo/
Expected: Task list will show all tasks that are of typetodo. Find task details shown in status message. GUI immediately updates to show onlytodotype tasks. - Command
findTask desc/report
Expected: Task list will show all tasks that have the description ofreport. Find task details shown in status message. GUI immediately updates to show all task with descriptionreport.
- Command
- Test case : Find by multiple keywords.
- Command:
findTask deadline/ desc/report
Expected: Task list will show all task with typedeadline& description ofreport. Find task details shown in status message. GUI immediately updates to show all task of typedeadlinewith descriptionreport. - Command :
findTask deadline/ date/2022-05-05
Expected: Task list will show all task with typedeadline& date of2022-05-05. Find task details shown in status message. GUI immediately updates to show all task of typedeadlinewith date2020-05-05.
- Command:
- test case : Invalid command formats.
- Command:
findTask
Expected: No task would be found. Error details shown in status message. GUI stays the same. - Other incorrect findTask commands to try:
findTask todo/ deadline/,findTask isMarked/maybe
Expected: Similar to previous.
- Command:
Editing a task
- Prerequisites: None.
- List all task using the
listTaskcommand. - Test case : Edit task description
- Condition: the edited task description must not already exist in the task list.
- Command:
editTask 1 desc/Complete Sales Report
Expected: Description of Task at index 1 is changed toComplete Sales Report. Edited task details shown in status message. GUI immediately updates to show newly edited Task.
- Test case : Edit task time
- Condition : The task to be edited must be of either
DeadlineorEventtype. - Command:
editTask 1 at/1700
Expected: Time of Task at index 1 is changed to1700. Edited task details shown in status message. GUI immediately updates to show newly edited Task.
- Condition : The task to be edited must be of either
- Test case : Edit task date
- Condition : The task to be edited must be of either
DeadlineorEventtype. - Command:
editTask 1 date/2022-02-05
Expected: Date of Task at index 1 is changed to2022-02-05. Edited task details shown in status message. GUI immediately updates to show newly edited Task.
- Condition : The task to be edited must be of either
- Test case : Invalid edit index
- Condition : index provided exceeds the task list size or index are not positive.
- Command:
editTask 0 at/1700,editTask -4 date/2022-02-05,editTask <int_greater_than_size_of_list> desc/Complete Sales Report
Expected: No task is edited. Error details shown in the status message. GUI stays the same.
- Other incorrect editTask commands to try:
editTask 1 desc/,editTask 1 date/0000-01-01,editTask 1 time/2549
Expected: Similar to previous.
Marking a Task
- Prerequisites: None.
- List all task using the
listTaskcommand. - Test case : Marking a valid task.
- Condition : None.
- Command:
markTask 1
Expected: Task at index 1 is marked as done. Edited task details shown in status message. GUI immediately updates status from not done to done.
- Test case : Invalid mark index
- Condition : index provided exceeds the task list size or index are not positive.
- Command:
markTask 0,markTask -4,markTask <int_greater_than_size_of_list>
Expected: No task marked. Error details shown in the status message. GUI stays the same.
Deleting a Task
-
Prerequisites: List all tasks using the
listTaskcommand. Multiple tasks in the list. -
Test case:
deleteTask 1
Expected: First task is deleted from the list. Details of the deleted task shown in the status message. GUI immediately updates to show that the task is deleted. -
Test case:
deleteTask 0
Expected: No task is deleted. Error details shown in the status message. GUI remains the same. -
Other incorrect delete commands to try:
deleteTask,deleteTask x,...(where x is larger than the list size)
Expected: Similar to previous.
Tagging a task to an Employee
- Prerequisites: None, but if the task list or employee list is empty, all tagging will lead to an error.
- List all task using the
listTaskcommand. - List all employee using the
listEmployeecommand. - Test case : valid Task & valid Employee
- Command:
tagTask 1 n/ Alex Yeoh
Expected: Tags the Task at index 1 to Alex Yeoh. Tagged task details shown in status message. GUI immediately updates assignees field of the task at index 1.
- Command:
- Test case : invalid tag index
- Condition : index provided exceeds the task list size or index are not positive.
- Command:
tagTask 0 n/ Alex Yeoh,tagTask -4 n/ Alex Yeoh,tagTask <int_greater_than_size_of_list> n/ Alex Yeoh
Expected: No task tagged. Error details shown in the status message. GUI stays the same.
- Test case : valid Task & invalid Employee
- Condition : employee provided not in the employee list.
- Command:
tagTask 1 n/Alex Yeog
Expected: Similar to previous.
- Other incorrect tagTask commands to try:
tagTask 1 n/,tagTask 1 n/ Alex(Full name not used)
Expected: Similar to previous.
Tagging a priority to a Task.
- Prerequisites: None, but if the task list is empty, all tagging will lead to an error.
- List all task using the
listTaskcommand. - Test case : Valid Priority
- Command:
tagPriority 1 priority/HIGH
Expected: Tags the Task at index 1 to priority of HIGH. Tagged task details shown in status message. GUI immediately updates priority fields of the task at index 1.
- Command:
- Test case : Invalid tag index
- Condition : index provided exceeds the task list size or index are not positive.
- Command:
tagPriority 1 priority/HIGH,tagPriority -4 priority/HIGH,tagTask <int_greater_than_size_of_list> priority/HIGH
Expected: No task tagged. Error details shown in the status message. GUI stays the same.
- Test case : Invalid Priority
- Command:
tagPriority 1 priority/Important
Expected: Similar to previous.
- Command:
Saving data
-
Dealing with corrupted data files
- Test case :
ManageEZPZ.jsonis edited incorrectly while the program is running.
Expected: No issues caused. Upon closing and re-launching the program,ManageEZPZ.jsonwill be updated to an empty json file.
- Test case :
- Dealing with missing data files
- Prerequisites : JSON file is missing.
- Delete the
data/ManageEZPZ.jsonto simulate the missing json file. - Relaunch the program.
Expected: ManageEZPZ starts with a default json list containing default Employees and Tasks.
- Delete the
- Prerequisites : JSON file is missing.
- Saving data between sessions
- Launch the program.
- Modify the Employee list or Task list by using any commands that will affect the out come of both lists.
- Relaunch the app.
Expected: ManageEZPZ would retain the recent changes.
Appendix: Effort
Difficulty Level :
While AB3 deals with only one entity type, Persons, ManageEZPZ deals with multiple entity types, including Todos, Deadlines, Events and Tasks.
The inclusion of the Task model has definitely increased the functionality but at the same time the difficulty of the project when compared to AB3 which
only had the Persons model.
Challenges faced :
As more features were implemented, we faced challenges that arose from the dependencies between the Person and Tasks classes in order to make ManageEZPZ’s functionalities more user-centric and convenient for users (e.g. Deleting an Employee also results in deletion of an assignee from the task that was assigned to the employee and vice versa where Deleting a Task results in the decrement of the total number of task assigned to an Employee.)
Many of the bugs we encountered at the beginning of the project were also due to unfamiliarity with the code base and having to unearth the many layers of AB3, but as time went by, identified bugs have been resolved to result in the ManageEZPZ application today.
Effort Required :
Our MangeEZPZ Team has also spent a considerable amount of effort on the UI aspect, from choosing the position of the additional Task list (ultimately settling on a split UI), to the different pictures and colour scheme that was used to represent the different fields such as done/not done, priority, etc. So that it is the most appropriate to our users.